

陈先生
0755-22310076/22310079
0755-22310076
2970613037
2970613037@qq.comVCC绕组供电。
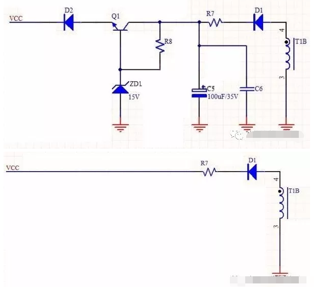
输出电压变化范围宽的情况下,需要增加VCC的辅助绕组供电。
或者IC的VCC供电范围比较窄,要满足轻载、重载以及起机的情况。
IC的VCC范围比较宽,直接采用VCC绕组整流后串联个电阻使用。
R7的用法一般有的用电阻,有的可以用磁珠。电压电流范围比较宽的话,R7用插件电阻,在大电流时和高压是能帮IC减小点电压。
R7还有个用处是在切载的时候能吸收掉VCC的尖峰,避免切载时IC的VCC过高保护。
R8的取值,ZD1是15V,Q1进来的电压是20V,直流放大增益按照40倍(hef一般是50-300,40是留余量的算法)来算。IC工作电流为10mA,R8=(20V-15V)/(10mA/40倍)=20kΩ。防雷元器件采购请咨询社保电子:
