

陈先生
0755-22310076/22310079
0755-22310076
2970613037
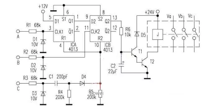
2970613037@qq.com三相电源相序检测保护电路如下图所示。电路用于检测三相交流电源的相序是否正确,并根据相序正确与否控制是否给用电设备供电:若相序正确,则接通用电设备电源;若相序错误,则不接通用电设备的电源。三相电源防雷器
该电路主要由一片CD4013双D触发器构成。三相交流电经降压、整流后变换为低压脉冲信号输入到本电路的A、B、C端,A、B两端信号经过电阻和稳压二极管限幅、整形后,分别作为两个D触发器的时钟信号,C端信号经微分电路变为尖脉冲作用于两触发器的复位端R。
若相位顺序正确,即以A、B、C的顺序出现正脉冲,如下图(a)所示,则A的上升沿首先使Q1输出高电平,然后Q2在B的上升沿作用下变为高电平,最后C的上升沿在R端产生的尖脉冲使两个D触发器复位,Q1、Q2回到低电平,完成一次循环。三相交流电是周期信号,Q2输出脉冲的频率与三相交流电频率相同,其电压的直流分量就是C2(22μF)电容上的电压。该电压使三极管导通,继电器接通用电设备的三相电源。若相序不对,则Q2输出保持低电平不变,三极管截止,保证了用电设备的三相交流电源不被接通。三相电源防雷器
